广东轻工职业技术大学

211 | 985 | 双一流 | 理工
广东省 高职(专科) 省重点 公办

8976

德能兼备,学以成之

020-61230198,61230900

http://www.gdqy.edu.cn/

图片

广东轻工职业技术学院2018年自主招生简章

2022-06-22 04:32:02      分享至:


报考条件

普通高中考生报考条件

1、符合广东省普通高等学校统一招生考试报名资格的应、往届普通高中毕业生。

2、普通高中学业水平考试三门学科成绩均须获得等级成绩,且有一门学科成绩达到C级及以上等级(文科类、艺术类文科考生普通高中学业水平考试科目指定为物理、化学、生物三门学科;理科类、体育类、艺术类理科考生普通高中学业水平考试科目指定为思想政治、历史、地理三门学科)。

3、报考美术类专业的普通高中考生:只招美术类考生,参加普通高中学业水平三门考试科目的考试且两门成绩达到D级及以上等级,且2018年广东省美术术科统考成绩达到160分及以上。

中等职业学校考生报考条件

1、符合广东省普通高等学校统一招生考试报名资格的应、往届中职(含中专、职中、技校)毕业生。

2、中职阶段所学专业与我校招生专业直接相关,并取得与招生专业相关的职业资格技能等级证书。职业资格技能等级证书原则上为国家职业资格中级及以上技能等级证书,或省教育考试院主考的专业技能课程B级及以上证书,或省级以上人力资源和社会保障部门主考(或授权)的中级及以上技能等级证书。

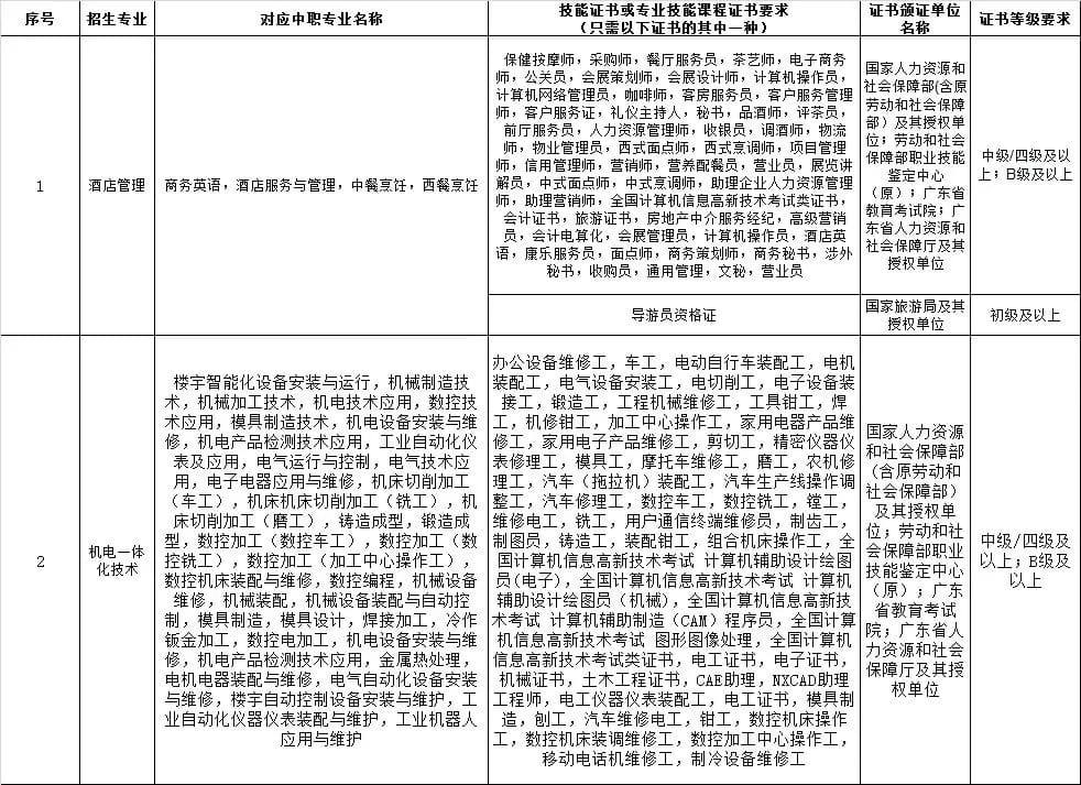
Tips:面向中职毕业生招生专业及证书一览表

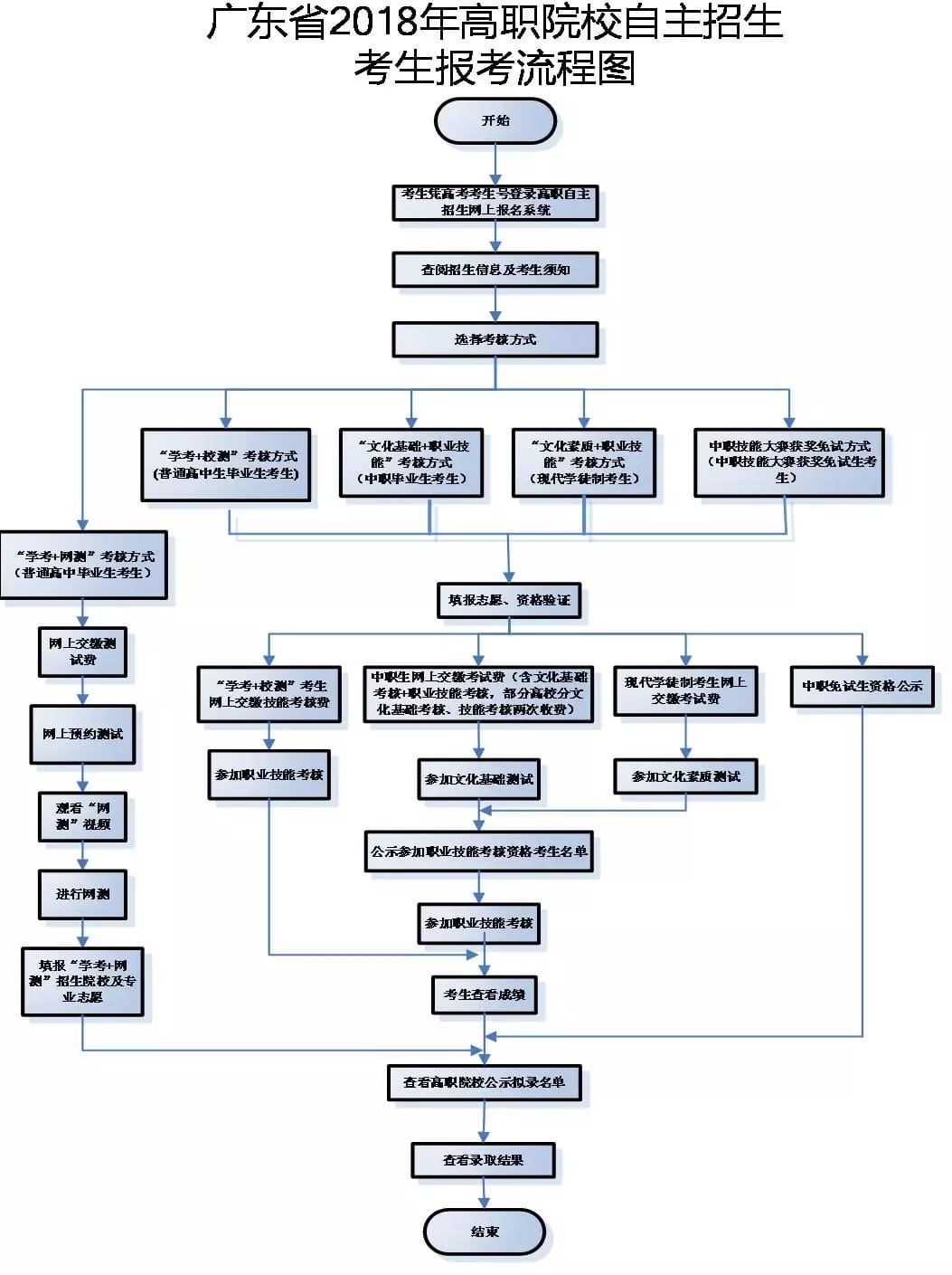
报考流程

1、考生使用本人高考报名号及密码通过登录“广东省2018年高职院校自主招生网上报名系统”(网址http://www.eesc.com.cn/gzks)进行全省统一报名,并阅读相关报考规定及要求,签订《诚信考试承诺书》。

2、考生须在规定时间内选择考核方式,填报志愿及网上缴费,录入相关报名信息及按要求上传有关证明材料电子版等(详见下文“报考材料”)。考生可根据本人报考条件,选择相应的核方式(详见下文“考核方式”)。逾期不再办理报名及志愿填报手续。

报考材料

1、普通高中考生的学业水平成绩等资料由系统自动验证审核,无需提交纸质材料。

2、中职毕业生考生须在报名系统中按要求上传加盖中职学校公章的中职阶段就读及就读专业证明材料原件电子版及获取的职业资格技能等级证书原件电子版;中职往届毕业生考生须在报名系统中按要求上传中职阶段毕业证书原件电子版及获取的职业资格技能等级证书原件电子版。

各中职学校须认真审核本校应届毕业生考生提交的就读及就读专业材料,据实在考生的证明材料上加具审核意见,经手人签名及加盖学校公章。

3、符合中职技能大赛获奖免试录取、免考“技能证书”条件的考生,还须在报名系统中录入参加的中职技能大赛名称、获奖项目名称、获奖等第、获奖时间等,并上传获奖证书原件电子版。

4、现代学徒制考生除根据生源类型上传相应证明材料原件电子版外,同时在录取时须在报名系统中按要求上传本人与试点院校及合作企业签订的劳动合同原件电子版。

考核方式

根据报考对象的不同,学校实行分类考试,采用“文化素质(文化基础)+职业技能”的考核方式,并将综合素质评价结果作为重要的参考因素,择优录取。

面向普通高中生(学考+网测)

1、文化素质考核均采用高中学业水平考试的语文、数学、英语三科成绩(简称“学考”,满分值为300分);职业技能考核主要对考生进行职业适应性测试,采用“网上职业适应性联合测试”(简称“网测”,满分值100分)的方式。

2、拟报考我校“学考+网测”考核方式专业的考生须在规定时间内登录“广东省2018年高职院校自主招生网上报名系统”(网址:http://www.eesc.com.cn/gzks)选择相应考核方式,先网上缴费后进行预约测试,按照预约时间在网上观看专业大类视频及完成测试。测试完成后可打印“网测”成绩单,并在规定时间内根据本人“网测”成绩情况,选择相匹配的专业志愿进行填报。

面向普通高中生(学考+校测)

1、文化素质考核均采用高中学业水平考试的语文、数学、英语三科成绩(简称“学考”,满分值为300分);职业技能考核主要对考生进行职业适应性测试,采用学校自主命题测试(简称“校测”,满分值100分)的方式。

2、参加我校“学考+校测”考生请于3月1日-3月10日登录“广东省2018年高职院校自主招生网上报名系统”(网址:http://www.eesc.com.cn/gzks)报考,3月12日学校公布获“学考+校测”的考生资格名单,考生在3月13日-3月15日完成缴费确认报考。3月13日-3月15日未获本校“学考+校测”资格的考生可报其他高校或我校其他招生类型。

面向中职毕业生

实行“文化基础(含综合文化知识和专业综合理论)+职业技能”的考核方式,综合文化知识和专业综合理论、职业技能考核的权重比例为4:3:3。入学测试总分满分值为500分,其中综合文化知识考试满分值为200分,专业综合理论考试满分值为150分,职业技能考核满分值为150分。文化基础考核采用笔试的方式,职业技能考核采用面试的方式,由学校组织命题、考核。

面向普通高中生(现代学徒制)

实行“文化素质+职业技能”的考核方式,文化素质和职业技能的权重比例为2:1。入学测试总分满分值为300分,其中文化素质考核满分值为200分,职业适应性测试满分值为100分。文化素质考核采用笔试的方式,职业技能考核采用职业适应性测试(校测)的方式,均由学校与企业共同组织命题、考核。

面向中职生(现代学徒制)

实行“文化基础(含综合文化知识和专业综合理论)+职业技能”的考核方式,综合文化知识和专业综合理论、职业技能考核的权重比例为4:3:3。入学测试总分满分值为500分,其中综合文化知识考试满分值为200分,专业综合理论考试满分值为150分,职业技能考核满分值为150分。文化基础考核采用笔试的方式,职业技能考核采用面试的方式,均由学校与企业共同组织命题、考核。

面向中职免试考生

根据有关文件精神,获得广东省中等职业学校技能大赛获一等奖或全国职业院校技能大赛三等奖及以上奖项的中职学校在校生,毕业两年内报考我校与获奖项目相应或相近专业,经省教育厅核实资格、学校考核公示后,可免于参加文化基础考核,但需参加学校组织的面试,面试合格后给予录取;获省赛二、三等奖的中职学校在校生,毕业两年内报考我校与获奖项目相应或相近专业,经省教育厅核实资格,可免“技能证书”,但仍需参加文化基础知识考试和学校规定的测试,按正常的录取程序进行录取。

我校自行组织的文化素质考核及文化基础考核统一在3月24日上午进行,考生来学校参加考试。文化素质考核和文化基础考核均采用笔试的方式进行。

除采用网上职业适应性联合测试(网测)的专业外,美术类专业职业技能考核采用实操考核方式,其他普通高中生、中职生的招生专业职业技能考核均采用面试的方式进行。

入围名单确定

3月29日前,确定入围“校测”的普通高中生和职业技能考核的中职生名单。

面向普通高中生(学考+校测)入围名单的确定

学校先根据考生文化素质成绩(即学考成绩)不低于40%(即120分)由高到低进行排序,再根据文化素质成绩按1:1.5的比例分专业志愿从高分到低分确定入围“校测”的普通高中生名单,若第一志愿未满则从第二志愿增补,若第二志愿仍未满,则在服从调剂且符合专业相关具体要求的考生中根据考生笔试成绩从高分到低分进行增补,额满为止。并将入围结果在网上公示,经公示无异议后,学校组织“校测”。

面向中职考生及现代学徒制考生入围名单的确定

根据考生的文化素质成绩或文化基础成绩按1:1.5的比例分专业志愿从高分到低分确定入围“校测”的普通高中生和职业技能考核的中职生名单,若第一志愿未满则从第二志愿增补,若第二志愿仍未满,则在服从调剂且符合专业相关具体要求的考生中根据考生笔试成绩从高分到低分进行增补,额满为止。并将结果在网上公示,经公示无异议后,学校组织“校测”或职业技能考核。

录取规则

1、我校根据考生的专业志愿及成绩情况划定各专业最低录取分数线。原则上,录取考生的文化素质或文化基础考核成绩不得低于文化素质或文化基础考核总分的40%,职业技能考核成绩不得低于职业技能考核总分的60%。

2、我校采用专业志愿优先原则根据考生总分从高分到低分依次录取,在录取最低分数线上录满计划为止。考生总分相同时,按职业技能考核成绩从高分到低分择优录取。

3、无体检结果或体检不合格者不能被录取。经学校自主招生工作领导小组审核后确定拟录取的考生名单,在我校自主招生网站公示,公示期3天。

4、报考自主招生并被录取的考生,可同时参加高考,参加本科院校录取,但不能参加高职高专层次的录取,也不得参加以普通高中学业水平成绩为录取依据等高职分类考试招生录取。填报本科院校志愿并被本科院校录取的考生,取消我校自主招生录取资格,不得转回我校,也不得参加其他高职高专层次的录取。报考我校自主招生未被录取的考生,不影响参加其他类型的招生考试录取。

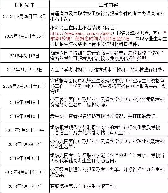
自主招生安排表

招生咨询方式

1月23日至3月2日为我校寒假假期,为方便考生了解我校自主招生政策,大家可采用以下咨询方式。

关注网站:http://zsb.gdqy.edu.cn

关注微信:"广轻招生”微信公众号

QQ交流:(高中生群 310010207,中职生群 429788600)

咨询电话:020-61230198,61230389


广东轻工职业技术学院2018年自主招生简章

2022-06-22 04:32:02


报考条件

普通高中考生报考条件

1、符合广东省普通高等学校统一招生考试报名资格的应、往届普通高中毕业生。

2、普通高中学业水平考试三门学科成绩均须获得等级成绩,且有一门学科成绩达到C级及以上等级(文科类、艺术类文科考生普通高中学业水平考试科目指定为物理、化学、生物三门学科;理科类、体育类、艺术类理科考生普通高中学业水平考试科目指定为思想政治、历史、地理三门学科)。

3、报考美术类专业的普通高中考生:只招美术类考生,参加普通高中学业水平三门考试科目的考试且两门成绩达到D级及以上等级,且2018年广东省美术术科统考成绩达到160分及以上。

中等职业学校考生报考条件

1、符合广东省普通高等学校统一招生考试报名资格的应、往届中职(含中专、职中、技校)毕业生。

2、中职阶段所学专业与我校招生专业直接相关,并取得与招生专业相关的职业资格技能等级证书。职业资格技能等级证书原则上为国家职业资格中级及以上技能等级证书,或省教育考试院主考的专业技能课程B级及以上证书,或省级以上人力资源和社会保障部门主考(或授权)的中级及以上技能等级证书。

Tips:面向中职毕业生招生专业及证书一览表

报考流程

1、考生使用本人高考报名号及密码通过登录“广东省2018年高职院校自主招生网上报名系统”(网址http://www.eesc.com.cn/gzks)进行全省统一报名,并阅读相关报考规定及要求,签订《诚信考试承诺书》。

2、考生须在规定时间内选择考核方式,填报志愿及网上缴费,录入相关报名信息及按要求上传有关证明材料电子版等(详见下文“报考材料”)。考生可根据本人报考条件,选择相应的核方式(详见下文“考核方式”)。逾期不再办理报名及志愿填报手续。

报考材料

1、普通高中考生的学业水平成绩等资料由系统自动验证审核,无需提交纸质材料。

2、中职毕业生考生须在报名系统中按要求上传加盖中职学校公章的中职阶段就读及就读专业证明材料原件电子版及获取的职业资格技能等级证书原件电子版;中职往届毕业生考生须在报名系统中按要求上传中职阶段毕业证书原件电子版及获取的职业资格技能等级证书原件电子版。

各中职学校须认真审核本校应届毕业生考生提交的就读及就读专业材料,据实在考生的证明材料上加具审核意见,经手人签名及加盖学校公章。

3、符合中职技能大赛获奖免试录取、免考“技能证书”条件的考生,还须在报名系统中录入参加的中职技能大赛名称、获奖项目名称、获奖等第、获奖时间等,并上传获奖证书原件电子版。

4、现代学徒制考生除根据生源类型上传相应证明材料原件电子版外,同时在录取时须在报名系统中按要求上传本人与试点院校及合作企业签订的劳动合同原件电子版。

考核方式

根据报考对象的不同,学校实行分类考试,采用“文化素质(文化基础)+职业技能”的考核方式,并将综合素质评价结果作为重要的参考因素,择优录取。

面向普通高中生(学考+网测)

1、文化素质考核均采用高中学业水平考试的语文、数学、英语三科成绩(简称“学考”,满分值为300分);职业技能考核主要对考生进行职业适应性测试,采用“网上职业适应性联合测试”(简称“网测”,满分值100分)的方式。

2、拟报考我校“学考+网测”考核方式专业的考生须在规定时间内登录“广东省2018年高职院校自主招生网上报名系统”(网址:http://www.eesc.com.cn/gzks)选择相应考核方式,先网上缴费后进行预约测试,按照预约时间在网上观看专业大类视频及完成测试。测试完成后可打印“网测”成绩单,并在规定时间内根据本人“网测”成绩情况,选择相匹配的专业志愿进行填报。

面向普通高中生(学考+校测)

1、文化素质考核均采用高中学业水平考试的语文、数学、英语三科成绩(简称“学考”,满分值为300分);职业技能考核主要对考生进行职业适应性测试,采用学校自主命题测试(简称“校测”,满分值100分)的方式。

2、参加我校“学考+校测”考生请于3月1日-3月10日登录“广东省2018年高职院校自主招生网上报名系统”(网址:http://www.eesc.com.cn/gzks)报考,3月12日学校公布获“学考+校测”的考生资格名单,考生在3月13日-3月15日完成缴费确认报考。3月13日-3月15日未获本校“学考+校测”资格的考生可报其他高校或我校其他招生类型。

面向中职毕业生

实行“文化基础(含综合文化知识和专业综合理论)+职业技能”的考核方式,综合文化知识和专业综合理论、职业技能考核的权重比例为4:3:3。入学测试总分满分值为500分,其中综合文化知识考试满分值为200分,专业综合理论考试满分值为150分,职业技能考核满分值为150分。文化基础考核采用笔试的方式,职业技能考核采用面试的方式,由学校组织命题、考核。

面向普通高中生(现代学徒制)

实行“文化素质+职业技能”的考核方式,文化素质和职业技能的权重比例为2:1。入学测试总分满分值为300分,其中文化素质考核满分值为200分,职业适应性测试满分值为100分。文化素质考核采用笔试的方式,职业技能考核采用职业适应性测试(校测)的方式,均由学校与企业共同组织命题、考核。

面向中职生(现代学徒制)

实行“文化基础(含综合文化知识和专业综合理论)+职业技能”的考核方式,综合文化知识和专业综合理论、职业技能考核的权重比例为4:3:3。入学测试总分满分值为500分,其中综合文化知识考试满分值为200分,专业综合理论考试满分值为150分,职业技能考核满分值为150分。文化基础考核采用笔试的方式,职业技能考核采用面试的方式,均由学校与企业共同组织命题、考核。

面向中职免试考生

根据有关文件精神,获得广东省中等职业学校技能大赛获一等奖或全国职业院校技能大赛三等奖及以上奖项的中职学校在校生,毕业两年内报考我校与获奖项目相应或相近专业,经省教育厅核实资格、学校考核公示后,可免于参加文化基础考核,但需参加学校组织的面试,面试合格后给予录取;获省赛二、三等奖的中职学校在校生,毕业两年内报考我校与获奖项目相应或相近专业,经省教育厅核实资格,可免“技能证书”,但仍需参加文化基础知识考试和学校规定的测试,按正常的录取程序进行录取。

我校自行组织的文化素质考核及文化基础考核统一在3月24日上午进行,考生来学校参加考试。文化素质考核和文化基础考核均采用笔试的方式进行。

除采用网上职业适应性联合测试(网测)的专业外,美术类专业职业技能考核采用实操考核方式,其他普通高中生、中职生的招生专业职业技能考核均采用面试的方式进行。

入围名单确定

3月29日前,确定入围“校测”的普通高中生和职业技能考核的中职生名单。

面向普通高中生(学考+校测)入围名单的确定

学校先根据考生文化素质成绩(即学考成绩)不低于40%(即120分)由高到低进行排序,再根据文化素质成绩按1:1.5的比例分专业志愿从高分到低分确定入围“校测”的普通高中生名单,若第一志愿未满则从第二志愿增补,若第二志愿仍未满,则在服从调剂且符合专业相关具体要求的考生中根据考生笔试成绩从高分到低分进行增补,额满为止。并将入围结果在网上公示,经公示无异议后,学校组织“校测”。

面向中职考生及现代学徒制考生入围名单的确定

根据考生的文化素质成绩或文化基础成绩按1:1.5的比例分专业志愿从高分到低分确定入围“校测”的普通高中生和职业技能考核的中职生名单,若第一志愿未满则从第二志愿增补,若第二志愿仍未满,则在服从调剂且符合专业相关具体要求的考生中根据考生笔试成绩从高分到低分进行增补,额满为止。并将结果在网上公示,经公示无异议后,学校组织“校测”或职业技能考核。

录取规则

1、我校根据考生的专业志愿及成绩情况划定各专业最低录取分数线。原则上,录取考生的文化素质或文化基础考核成绩不得低于文化素质或文化基础考核总分的40%,职业技能考核成绩不得低于职业技能考核总分的60%。

2、我校采用专业志愿优先原则根据考生总分从高分到低分依次录取,在录取最低分数线上录满计划为止。考生总分相同时,按职业技能考核成绩从高分到低分择优录取。

3、无体检结果或体检不合格者不能被录取。经学校自主招生工作领导小组审核后确定拟录取的考生名单,在我校自主招生网站公示,公示期3天。

4、报考自主招生并被录取的考生,可同时参加高考,参加本科院校录取,但不能参加高职高专层次的录取,也不得参加以普通高中学业水平成绩为录取依据等高职分类考试招生录取。填报本科院校志愿并被本科院校录取的考生,取消我校自主招生录取资格,不得转回我校,也不得参加其他高职高专层次的录取。报考我校自主招生未被录取的考生,不影响参加其他类型的招生考试录取。

自主招生安排表

招生咨询方式

1月23日至3月2日为我校寒假假期,为方便考生了解我校自主招生政策,大家可采用以下咨询方式。

关注网站:http://zsb.gdqy.edu.cn

关注微信:"广轻招生”微信公众号

QQ交流:(高中生群 310010207,中职生群 429788600)

咨询电话:020-61230198,61230389